专业简介
人力资源管理专业创建于2003年,2004年开始招生,2010年获得工商管理一级硕士学位授予权,2012年人力资源管理课程获得省级精品课,2020年管理学获批国家级一流本科课程,2021年人力资源管理专业获批国家级一流专业建设点,2023年人力资源管理课程获评省一流课程并被推荐申报国家一流本科课程,专业发展史详见图1所示。

人力资源管理专业共有9名专业教师(见图2),专业团队呈现三大特征:
1.师德好。6名教师分别获得四有好老师和亚泰杯最受欢迎教师称号,团队获得校级就业先进团体。
2.水平高。人力资源管理团队博士化率100%,高级职称67%(6/9),硕士生导师56%(5/9),国外留学经历33%(3/9)。
3.三栖型。人力资源管理团队除了优秀的教学、科研成果外,还承担了大量的社会服务工作,6名教师分别承担省人社厅、商务厅、财政厅等专家工作和国网电力、润德集团、吉广集团、城开集团等管理咨询工作。

设计理念
人力资源管理专业自2021年获批国家一流专业建设点以来,根据国家社会经济发展需求和新文科、新商科人才要求,牢牢把握科教融合、产教融合方向,强调企业数智化场景,创新人才培养模式、强调学科交叉、优化课程与教材、改革教学方式方法、拓宽实践教学环节、突出赛训交融,积极探索和践行企业数智化场景下的高素质、复合型人力资源管理人才培养模式(见图3)。

培养目标
人力资源管理专业秉持“造就有理想、有道德、有担当、有本领的优秀人力资源管理者”的目标定位,培养具有人文精神、科学素养和诚信品质,掌握数智时代人力资源管理理论、技术与方法,具有国际视野、战略思维、创新精神和社会责任,能够胜任各类企事业单位、行政部门等机构人力资源管理工作的高素质复合型管理人才。
培养特色
人力资源管理专业人才培养有三大特色:
1.立足服务业,“四链协同”培养成效好。
人力资源管理专业持续落实立德树人根本任务,积极回应数字经济时代人力资源管理变革现实诉求,面向社会人才需求、立足学生能力培养,依托吉林省服务业研究基地,将教师研究、课程教学、实习实践与创新活动紧密结合、相互交融,打造“研究-教学-实践-创新”高效协同的四链人才培养模式,培养质量不断提升,就业率达92%。
2.交叉共享,教学资源丰富性强。
聘请吉林外服总经理等12位实务型兼职教师;与数字化企业合作,提供数智化教学场景;建立大数据实验室,提供大数据实验课程;发挥毕业生传帮带作用,连续举办12届“探路者”优秀毕业生交流会。
3.赛训引领,培养方式融合度高。
坚持“课内外、校内外、线上下”三类融合,突出竞赛与实训的引领作用。依托学院12个实训实习基地推进实训实习,指导学生参加竞赛310人次,获国家级奖励32项,国家级创新创业项目11项。
围绕三大专业特色,以学生为主体,以教师为主导,开展基于高阶能力提升的人才培养模式,人力资源管理专业共有4项特色活动:
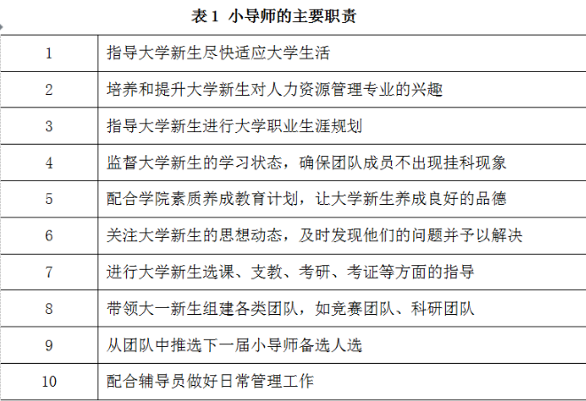
特色活动一:小导师制
除了专业指导教师外,每年从大三的同学中选拔德才兼备或具有特色优势的同学给大一新生做小导师。小导师制是对人力资源管理专业文化的有效传承,是对人力资源管理专业新生的指导和帮助,是对“00后”大学生的合理监督。小导师的主要职责见表1所示。

特色活动二:校企联盟
人力资源管理专业积极与企业合作,构建校企联盟。每年暑假,通过校企联盟,人力资源管理与企业合作,为学生提供专业训练营,提升学生的实践能力。图4是近年来和北京科锐国际人力资源服务有限公司与长春才库人力资源服务有限公司合作组建的暑假HR训练营和猎头训练营。

特色活动三:“探路者”经验交流会
自2010年开始,人力资源管理专业连续开展“探路者”经验交流会活动。在每年的毕业季,选拔优秀的、各具特色的毕业生与学弟学妹们交流就业指导和职业规划经验,以提升大二大三同学的职业生涯规划能力和就业能力。“探路者”经验交流会已经连续举办12届,活动现场见图5所示。


特色活动四:HR联盟
HR联盟是人力资源管理专业组建的社团性质的组织。在专业教师的带领下,HR联盟组织同学们参加各类人力资源管理、职业生涯管理、创新创业等比赛,锻炼同学们的实践能力,参加活动图片详见图6。
