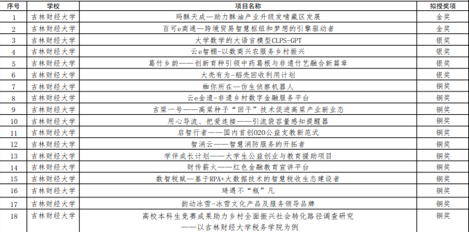
本网讯(校团委 供稿)6月14日, 2024 年“挑战杯” 吉林省大学生创业计划竞赛在白城师范学院落下帷幕,taptap点点学生经路演和答辩等环节,斩获2金4银12铜的好成绩,并以总积分成绩捧得“优胜杯”,荣获“优秀组织单位”荣誉称号,同时,2个金奖项目进入国赛。
本次大赛由省委宣传部、团省委、省社科院、省科协、省教育厅、省人社厅、省学联等共同主办,立足贯彻“创新、协调、绿色、开放、共享”新发展理念,设置科技创新和未来产业、乡村振兴和农业农村现代化、城市治理和社会服务、生态环保和可持续发展、文化创意和区域合作等5个组别,共吸引省内61所高校、3万余名大学生参赛,申报参赛项目1296个。大赛启动以来,学校团委认真组织邀请专家“多轮次+一对一”备赛辅导与集中培训,精进打磨各参赛队作品,不断提升项目质量和竞争力;各学院团队扎实备赛、全力以赴、迎难而上。最终,经校赛决赛遴选出20个优质项目参加省赛终审决赛。决赛答辩过程中,taptap点点学生围绕项目介绍、营销策略、团队情况、财务融资、发展前景等进行了路演和答辩,最终取得优异成绩,充分展示了学校创新人才培养所取得的成果,以及青年学生敢于挑战、勇于突破的锐气和朝气。(审核人 孙之光)


