本网讯(研究生学院 供稿)今年吉林省研究生复试遭遇严峻疫情考验,因大部分考生和评委正处于疫情封控期间,学校决定直面信息技术和心理压力的双重挑战,尝试考生、评委双在线的云端复试模式。在学校党委高度重视和全面领导下,研究生学院、学工处等相关部门和各培养单位积极行动、尽己所能、组织了一次有温暖、有爱心的研究生招生复试。
从严从全从实从细“备”
学校第一时间召开由党委书记和校长任双组长的研究生招生工作领导小组会议,严格落实教育部和吉林省教育考试院文件会议精神。4月1日学校召开了持续90分钟的全校研究生复试考前工作会议,校党委书记孙杰光,校党委副书记、校长童猛,校纪委书记、监察专员丁庆东再次强调了加强复试保障、确保考生应考尽考、确保复试安全、确保复试公平、确保复试科学性的重要意义。
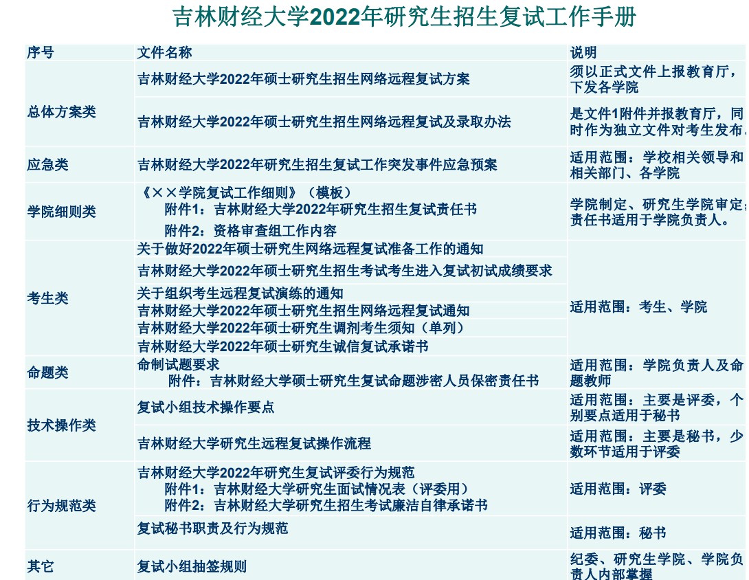
在借鉴前两年线上复试经验的基础上,结合今年疫情突发的特殊情况,学校制定了2022年研究生招生复试手册,该手册包括总体方案、应急处理、学院细则、考生须知、命题和技术操作、评委和秘书行为规范七大类共21个文件,对本次复试进行全方位的考前准备。
为解决评委居家复试采取“双机位”技术难题,学校组织所有可能参加抽签复试的评委200余人反复演练,逐一落实,帮助每位评委掌握了双机位技术,为复试过程的规范与流畅奠定坚实基础。
学校及早在网站显著位置发布《关于做好2022年硕士研究生网络远程复试准备工作的通知》,请考生做好复试材料、设备和场地方面的准备,因通知及时,准备充分,多位在宾馆隔离的考生均提前准备好笔记本电脑,按要求采用“双机位”参加了复试。
设身处地想方设法“帮”
如果考生是自己的孩子,我们应该怎么办?学校带着这样的问题处理方式去设身处地帮助复试考生。为畅通考生信息渠道,研究生学院和各培养单位研究生秘书在学校实施封闭管理的第一时间,更新了联系方式,及时、耐心地回答考生提出的咨询,将考生常见问题进行汇总并在学校研究生网站发布,缓解考生疑虑。
学校成立了由校党委副书记、校长童猛任组长,校党委副书记刘鹤和副校长马秀颖为副组长的研究生复试保障专项工作组,确保进行复试的考生应考尽考。学校先后对复试考生进行了两轮摸排,摸清复试考生底数,准确登记复试考生信息,对有特殊困难的考生实行一人一策,确保不漏一人。
在严格疫情防控的前提下,留守学校的辅导员、楼层长为确保居住校内的97名考生可在独立空间复试付出了细致而艰辛的努力,纪委副书记王淋为有需求的老师借来了笔记本电脑,研究生学院和学工处为考生购买了50个手机支架,居住校内考生的场地与设备问题得以全部解决。
统计学院一位考生在临考前,与其同住的多位家人在核酸检测中突然被发现为阳性,统计学院在向学校报告后立即启动《复试工作突发事件应急预案》,对考生进行心理疏导,指导其做好复试各项准备,随时与考生保持联系,掌握其所处位置,在考生被转运前及时完成了复试,目前该考生在方舱医院安心接受治疗,情况良好。
善始善终公平公正“考”
学校将公平公正作为研究生复试的基石,规范过程管理,严格做到“三随机”。会计学院、金融学院考生众多,为保证评委评判尺度一致,两个学院各组均未更换评委,全天候连续工作13个小时为考生复试。为切实做到试题保密不外泄,展示试题工作全部由试题命题人担任,部分专业考生较多,备选试题量非常大,命题教师克服年龄大、身体不好等困难,积极主动配合学校高质量完成复试工作。
公共管理学院青年教师王璐航,一边居家在线教学,一边在抗疫防疫过程中担任小区楼长,从事社区志愿者繁重工作,此次复试任学院研究生复试计分秘书。4月8日下午,因长期过度疲劳,瘫倒昏迷在复试考场上,经过医院全力急救,昏迷13个小时后才恢复自主意识。针对此情况,学校启动《复试工作突发事件应急预案》,复试工作没有受到影响,最终平稳有序完成。
2022年疫情下研究生复试的点点滴滴,体现了taptap点点对考生的人文关怀,彰显了taptap点点教职员工忠于职守、精益求精、无私奉献的优秀品质和上下一心、勇于担当、敢打硬仗的吉财精神。这些品质与精神必将引领taptap点点走向更加美好的明天!(审核人 卢相君)



